欢迎光临百家湖小学!
·设为主页
·加入收藏
首 页
学校资讯
文明校园
学生资助
教育教学
儿童文化
科室在线
德育之窗
教师发展
招生通知
名师工作室
文件服务
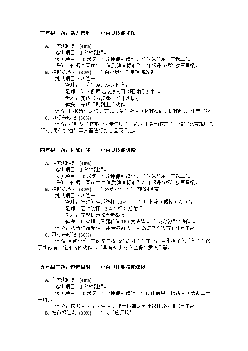
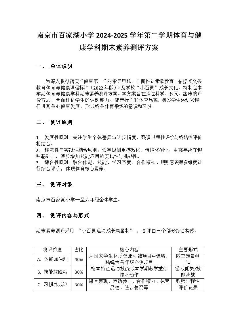
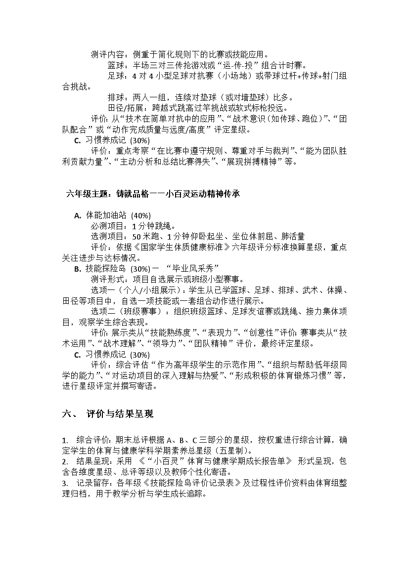
南京市百家湖小学2024-2025学年第二学期体育与健康学科期末素养测评方案
您现在的位置:
教育教学
>>阅览文章
南京市百家湖小学2024-2025学年第二学期体育与健康学科期末素养测评方案
发布时间:2025/6/10 13:29:41
作者:教务处
点击:132次
上一篇
:百家湖小学2024~2025学年第二学期一、二年级综合素养展示周活动方案(细则)
下一篇
:百家湖小学2026~2026学年第一学期一、二年级综合素养展示周活动方案